首页
联盟概况
联盟介绍
联盟架构
名誉理事长
理事长
副理事长、秘书长
顾问委员会
联盟理事会单位
理事单位
联盟专委会及组织架构
科研基地与转化平台
平台介绍
医药注册转化研究院
孵化基金
法务服务
检测服务
咨询服务
组织架构
合作机构
专家介绍
注册服务
转化服务
成果展示
会议培训
国际会议
CRME
RTR
教育培训
CRME报名
Workshop学习班
成功转化沙龙
产学研成果
科研项目
理事单位科研成果
3D打印矫形器
科研成果转让
科研支持与服务
技术支持
产品介绍
典型案例
智能化应用软件研发
新闻媒体
学术前沿
医学科普
就医指南
联系我们
联系方式
人才招聘
联盟理事单位申请
首页
联盟概况
联盟介绍
联盟架构
名誉理事长
理事长
副理事长、秘书长
顾问委员会
联盟理事会单位
理事单位
联盟专委会及组织架构
科研基地与转化平台
平台介绍
医药注册转化研究院
孵化基金
法务服务
检测服务
咨询服务
组织架构
合作机构
专家介绍
注册服务
转化服务
成果展示
会议培训
国际会议
CRME
RTR
教育培训
CRME报名
Workshop学习班
成功转化沙龙
产学研成果
科研项目
理事单位科研成果
3D打印矫形器
科研成果转让
科研支持与服务
技术支持
产品介绍
典型案例
智能化应用软件研发
新闻媒体
学术前沿
医学科普
就医指南
联系我们
联系方式
人才招聘
联盟理事单位申请
新闻媒体
NEWS ME
学术前沿
医学科普
就医指南
新闻媒体
>
学术前沿
>
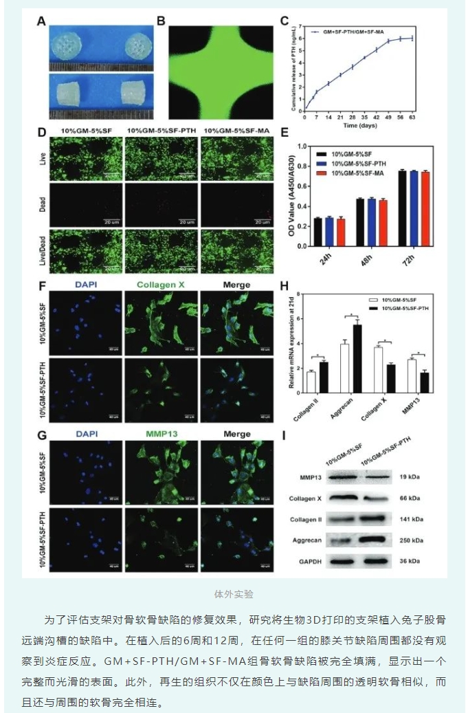
科研论文分享 | 生物3D打印丝素蛋白双重修饰的双相支架,用于骨软骨缺损的综合修
科研论文分享 | 生物3D打印丝素蛋白双重修饰的双相支架,用于骨软骨缺损的综合修
2024-02-01
上一篇:第五届人民名医盛典在京举行,上海康复联盟戴尅戎院士、王金武教授入选人民名医榜单
下一篇:祝贺王金武教授当选上海市残疾人康复协会第一届康复辅助器具专委会副主任委员!